分享成功

还有人心吗

在这里恳请大家可以看完这段文本谢谢大家了,也请溧阳平陵万达广场可以重视这个问题,据我所知已经有许多个体商户因为你们的阴阳合同无言以对,你们真的有考虑其他人的感受吗,不觉得你们良心过不去吗,我对你真诚你跟我玩心眼,这样对吗,在此我没有恶意诋毁任何人,我只是想维护自己的利益,希望各位都可以理解,在此感谢大家伸出援手分享评论这条文本,谢谢你们

热门评论
  • 云昭 LV11 知府
    1楼
    看阿里拍卖上好多在拍卖的商铺,那里是一块盐碱地
    12-28 08:22 · 浙江
    1 回复
  • 人民的大神 LV12 按察使
    2楼
    是因商家自己不能通过开店所以不退定金么
    12-28 08:25 · 江苏
    1 回复
  • 囖奤 LV6 路人
    3楼
    平陵那地方还敢去哒,沈万三去了都得破产。
    12-28 08:44 · 山西
    2 回复
打开溧阳论坛 APP,查看全部9条评论
你的热评
游客
发表评论
最热溧友圈
  • 买烟花

    吴锦

    14
  • 金木水火土,就是人间烟火!

    溧阳小春

    14
  • 分享了图片

    吴锦

    12
  • 分享了图片

    溧阳小春

    10
  • 分享了图片

    李小丫628

    10
  • 分享了图片

    吴锦

    10
  • 早上好

    抱着地瓜看星星

    10
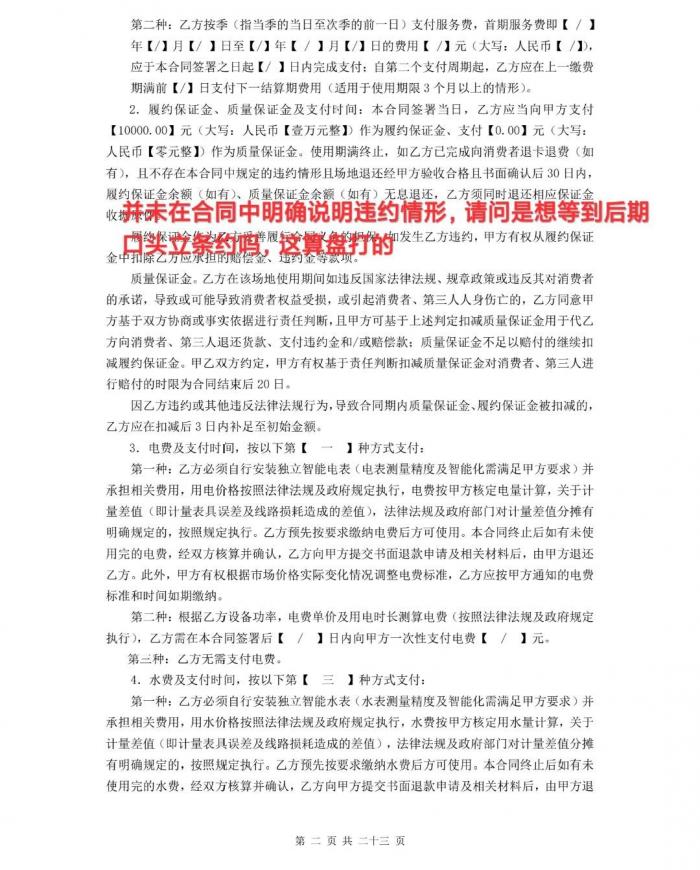
  • 作为一名个体商户,我始终依规履行租赁义务,却遭遇商场的不公对待:不仅毫无正当理由恶意扣除租金与押金,当初签约时还被诱导签订“阴阳合同”——对外备案的阳合同条款模糊,实际履行的阴合同却暗藏诸多不平等约定,违约责任几乎全指向商户,而商场自身的违约情形毫无约束 。

    暮野9qr

    10
  • 软烂酱大骨!

    梦化蝶

    9
  • 分享了图片

    李小丫628

    9
热点推荐

安装应用

随时关注身边时事,认识有趣的人

免费下载溧阳论坛
这是app专享内容啦!
你可以下载app,更多精彩任你挑!
绑定手机才能继续哦!
绑定手机账号更安全哦!
绑定手机才能继续哦!
绑定手机账号更安全哦!